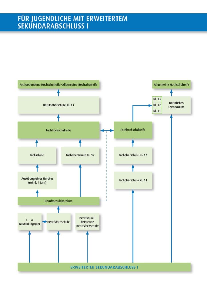
Foto: privat Abschluss - Wie gehts weiter? Hier erfahren Sie/ihr, welche Möglichkeiten sich mit den jeweiligen Abschlüssen ergeben. ohne Hauptschulabschluss Hauptschulabschluss Realschulabschluss Erweiterter Realschulabschluss Weiterführende Informationen finden Sie HIER. Quelle: https://www.hannover.de/Leben-in-der-Region-Hannover/Bildung/Schulen/Berufsbildende-Schulen/Informationen-zur-Berufsschul Anmeldungen Sek II / BBS Weiterführende Schulen und Berufsbildende Schule der Umgebung stellen sich vor. Schule Internetseite Die Schule stellt sich vor Gymnasium Burgwedel www.gymnasium-grossburgwedel.de Integrierte Gesamtschule Wedemark www.igs-wedemark.de BBS Burgdorf / Gymnasiale Berufsschule www.bbs-burgdorf.de